-智能照明
-智能家电
-汽车电子
-电工工具
-锂电管理
-智能电工
-充电器、适配器
-LED照明
-系统电源
-SoC系统解决方案应用
大满贯微在充电器领域具备比较完整功率段的AC/DC电源芯片产品。我们可以为您提供3-12W内置BJT功率管的PSR系列、7.5-36W内置MOS功率管的PSR系列、以及外置MOS功率管的PSR型号,并提供高性价比、性能优异、品质稳定的Adapater/Charger系统参考设计方案。
一、充电器性能特点:
1、全电压范围内高精度恒流/恒压调节;
2、去除光耦和次级控制电路;
3、内置变压器电感补偿;
4、低启动电流,内置软启动,欠压保护;
5、内置前沿消隐,过温保护;
6、限流保护,过压保护。
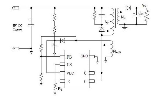
二、应用框图

三、选型表
Product | Character | SW Voltage | VDD Operation Voltage | Power bound | Package | Note |
PL3365C | CC/CV PSR Converter | 800V(VCBO) | 4~27V | <3W | SOP7 | Charger/Adapter |
PL3366C | CC/CV PSR Converter | 800V(VCBO) | 4~27V | <5W | SOP7 | Charger/Adapter |
PL3367C | CC/CV PSR Converter | 700V(VCBO) | 4~27V | <7.5W | SOP7 | Charger/Adapter |
PL3368C | CC/CV PSR Converter | 700V(VCBO) | 4~27V | <10W | SOP7/SOP8 | Charger/Adapter |
PL3369C | CC/CV PSR Converter | 750V(VCBO) | 4~27V | <12W | SOP7/SOP8 | Charger/Adapter |
PL3376C | CC/CV PSR Converter | 800V(VCBO) | 4~27V | <5W | SOP7 | Charger/Adapter |
PL3378C | CC/CV PSR Converter | 700V(VCBO) | 4~27V | <10W | SOP7 | Charger/Adapter |
PL3379C | CC/CV PSR Converter | 750V(VCBO) | 4~27V | <12W | SOP7 | Charger/Adapter |
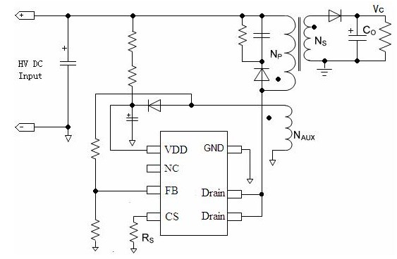
四、应用框图
五、选型表
Product | Character | SW Voltage | RDS(on) | VDD Operation Voltage | Power bound | Package | Note |
PL3322B | CC/CV PSR Converter | 一 | 一 | 8~27V | 一 | SOT23-6 | Charger/Adapter |
PL3323B | CC/CV PSR Converter | 650V | 8.0Ω | 8~27V | <7.5W | SOP7 | Charger/Adapter |
PL3325B | CC/CV PSR Converter | 650V | 4.0Ω | 8~27V | <12W | SOP7/SOP8/DIP7 | Charger/Adapter |
PL3326B | CC/CV PSR Converter | 650V | 2.6Ω | 8~27V | <15W | SOP7/SOP8/DIP7 | Charger/Adapter |
PL3327B | CC/CV PSR Converter | 650V | 2.01Ω | 8~27V | <18W | SOP7/SOP8/DIP7 | Charger/Adapter |
PL3328B | CC/CV PSR Converter | 650V | 1.14Ω | 8~27V | <24W | DIP7 | Charger/Adapter |
PL3329B | CC/CV PSR Converter | 650V | 0.8Ω | 8~27V | <36W | DIP7 | Charger/Adapter |
版权所有:大满贯微电子股份有限公司 苏ICP备17001234号-1
技术支持:晨光科技